无障碍阅读
首页
资讯西塞山
政府信息公开
互动交流
在线办事
魅力西塞山
当前位置:
首页
>
政府信息公开
>
政府信息公开年度报告
>
2023年
>
区政府
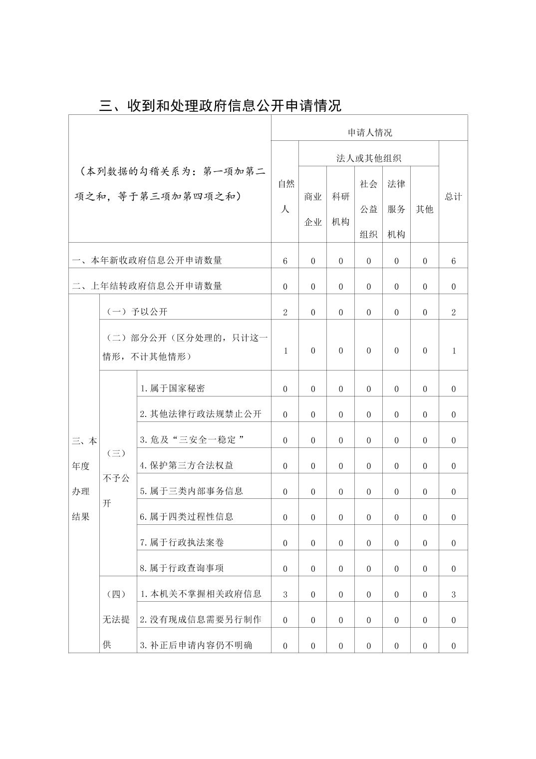
西塞山区2023年政府信息公开工作年度报告
来源:西塞山区政府 时间:2024-01-29 09:49
公报标题
西塞山区2023年政府信息公开工作年度报告
总号
.
期号
.
主办单位
西塞山区人民政府办公室
公报年份
2023
目录
西塞山区2023年政府信息公开工作年度报告.docx