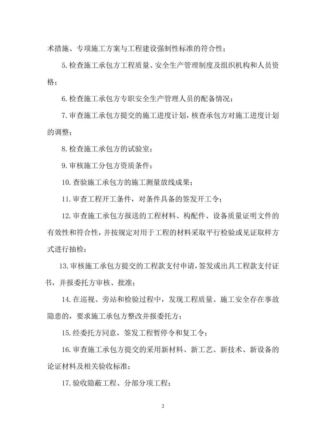
无障碍阅读
首页
资讯西塞山
政府信息公开
互动交流
在线办事
魅力西塞山
当前位置:
首页
>
政府信息公开
>
法定主动公开内容
>
重大建设项目
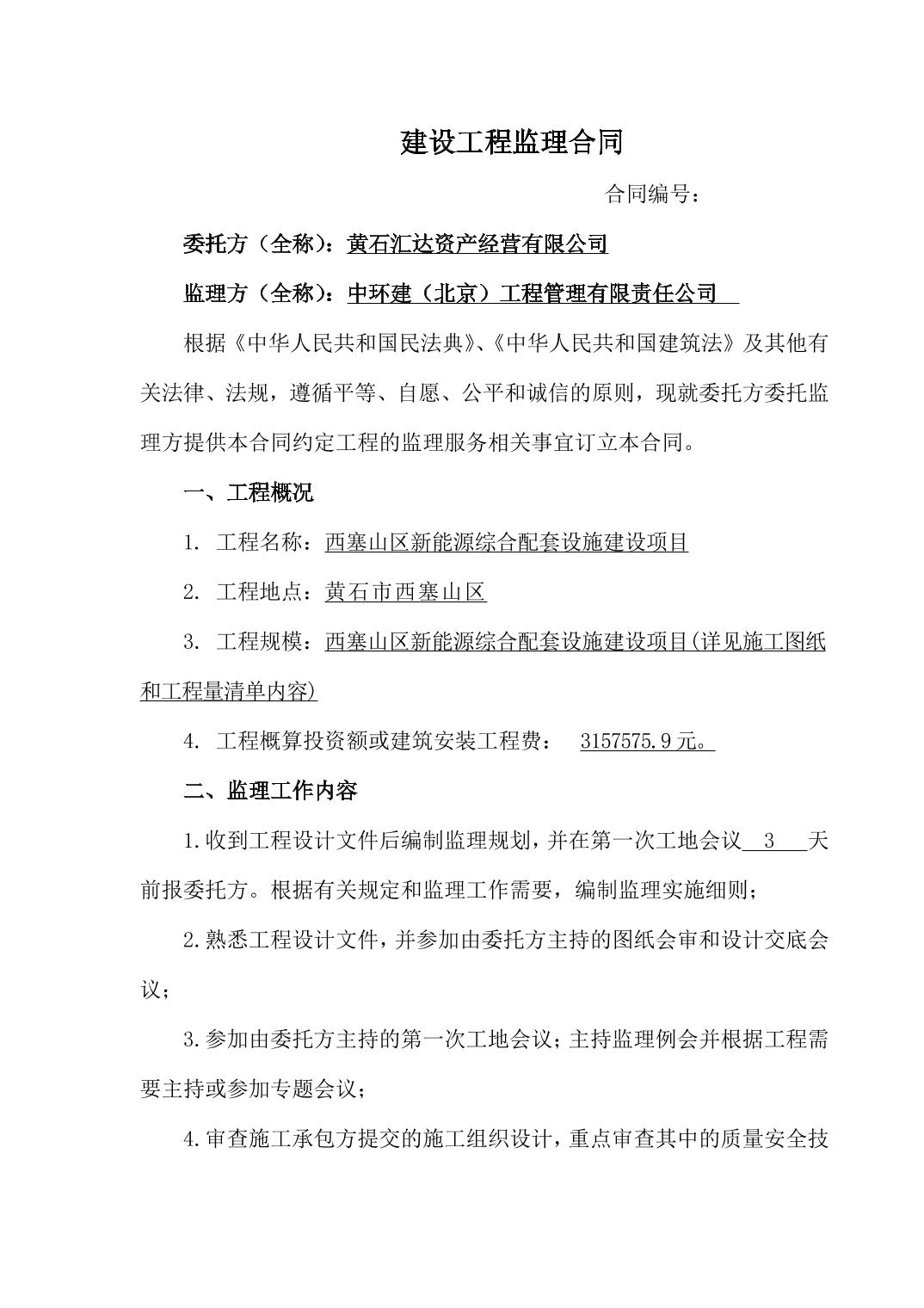
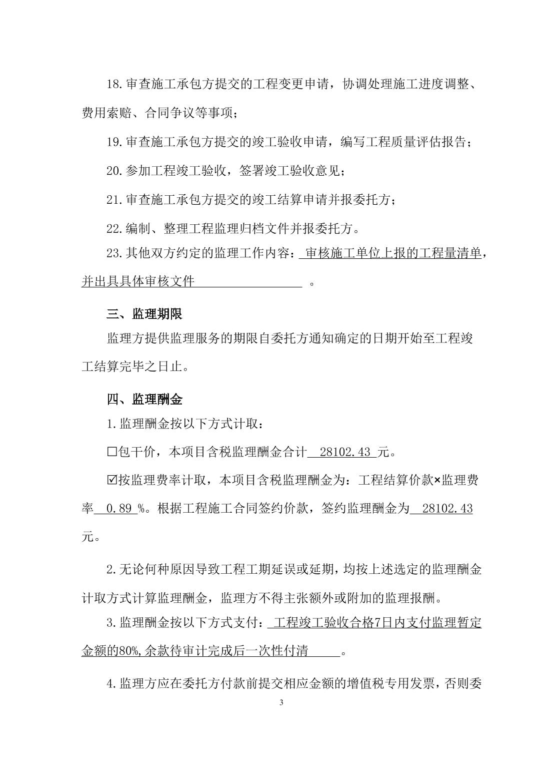
西塞山区新能源综合配套设施建设项目监理合同
来源:区创发集团 时间:2026-02-06 09:01