无障碍阅读
首页
资讯西塞山
政府信息公开
互动交流
在线办事
魅力西塞山
当前位置:
首页
>
政府信息公开
>
法定主动公开内容
>
重大建设项目
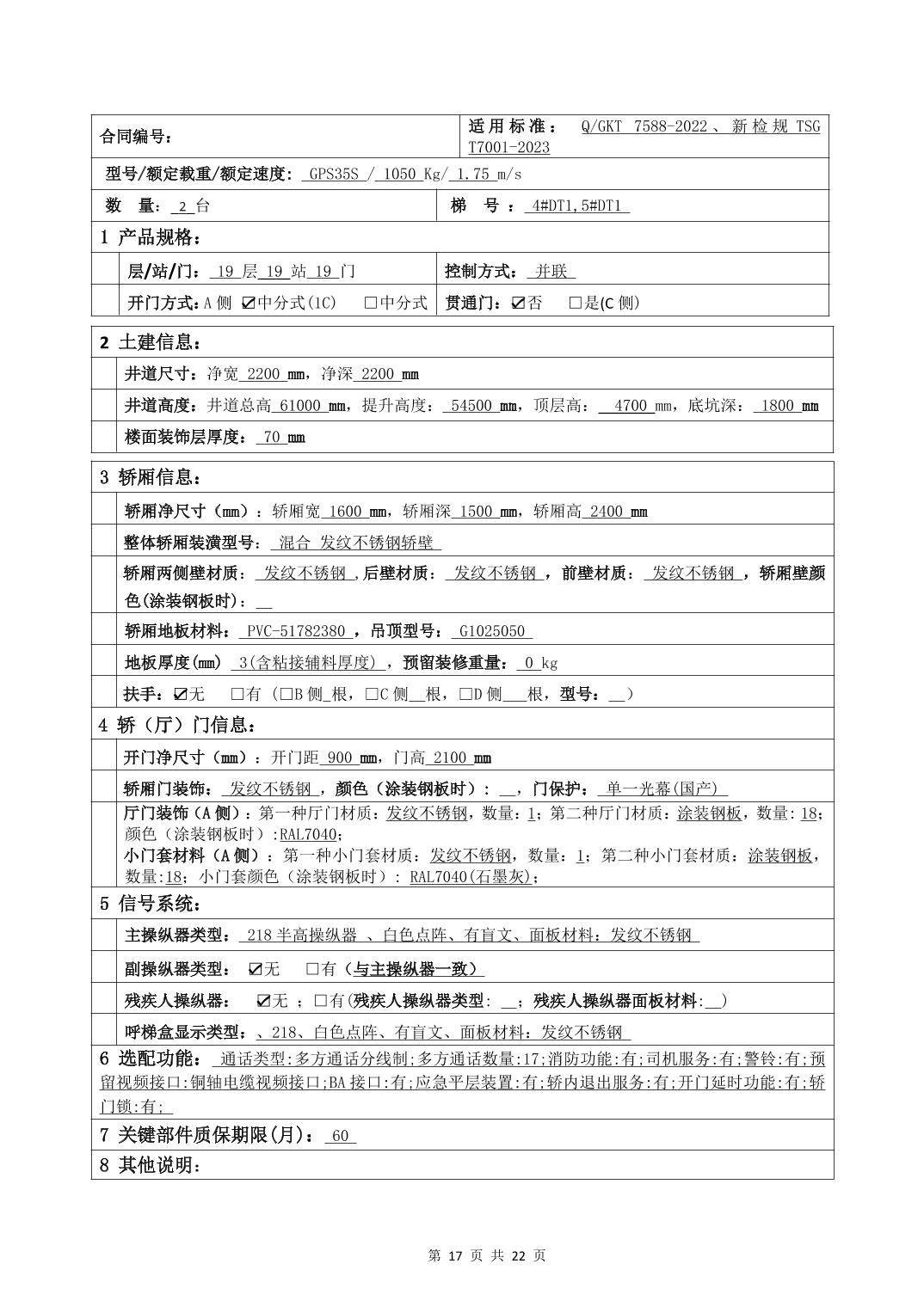
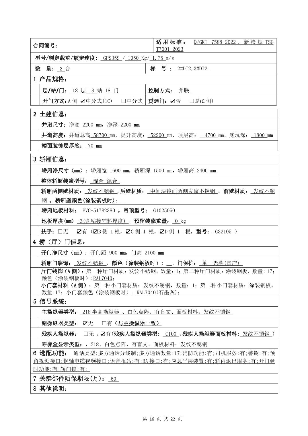
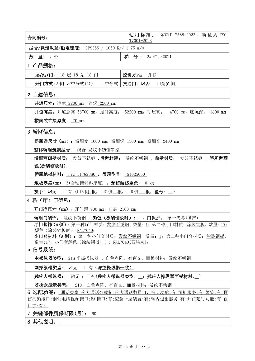
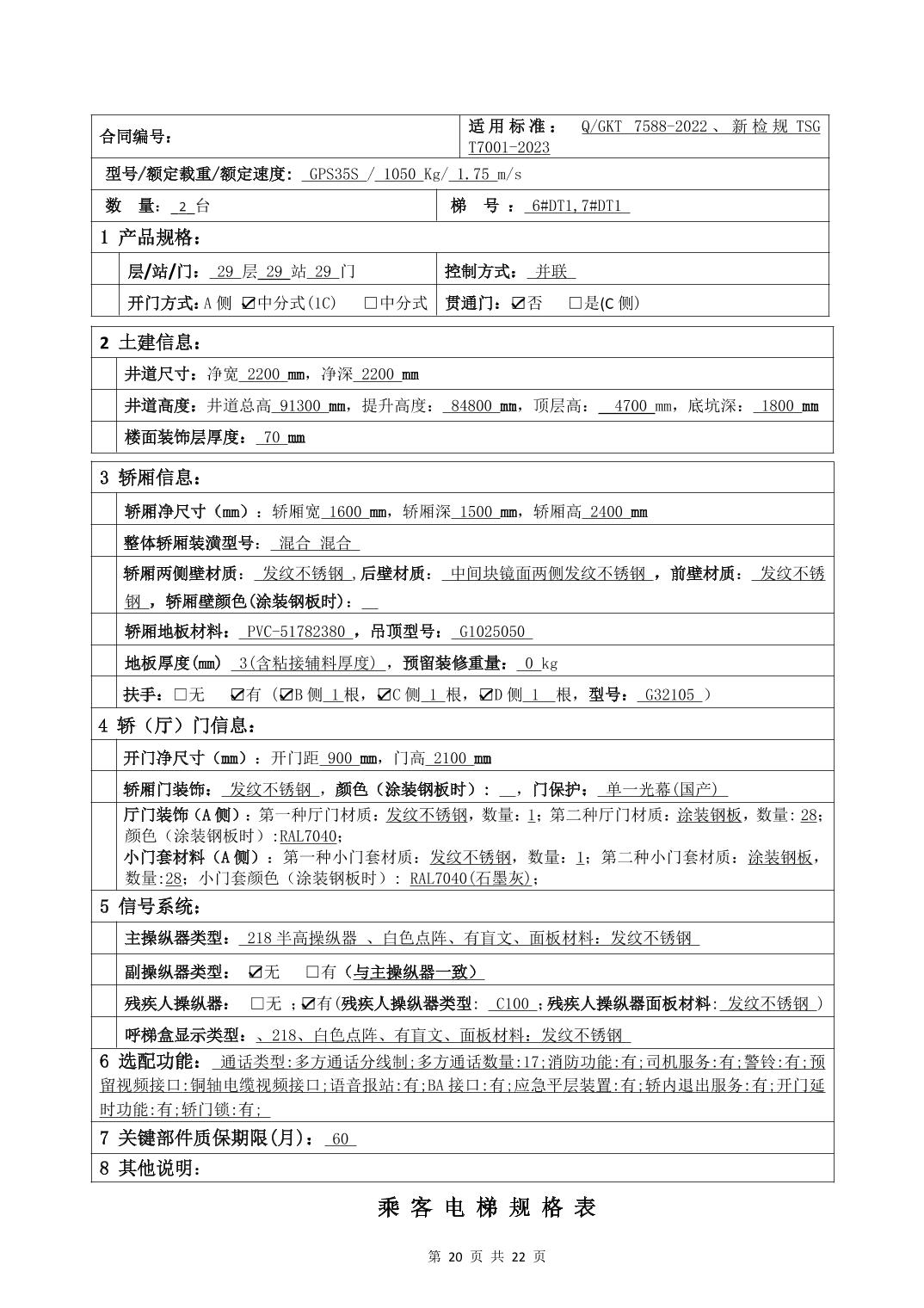
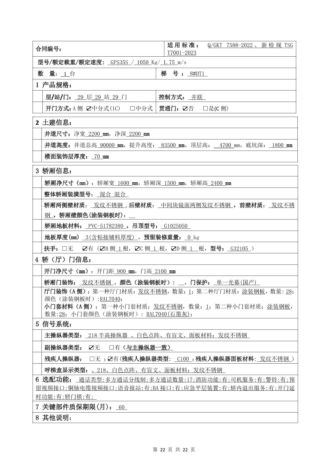
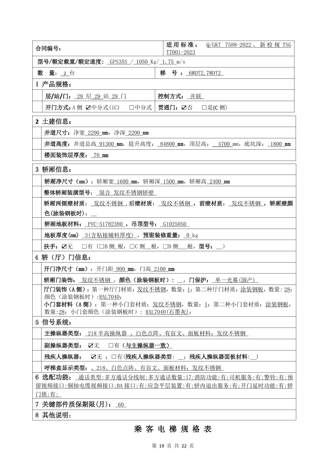
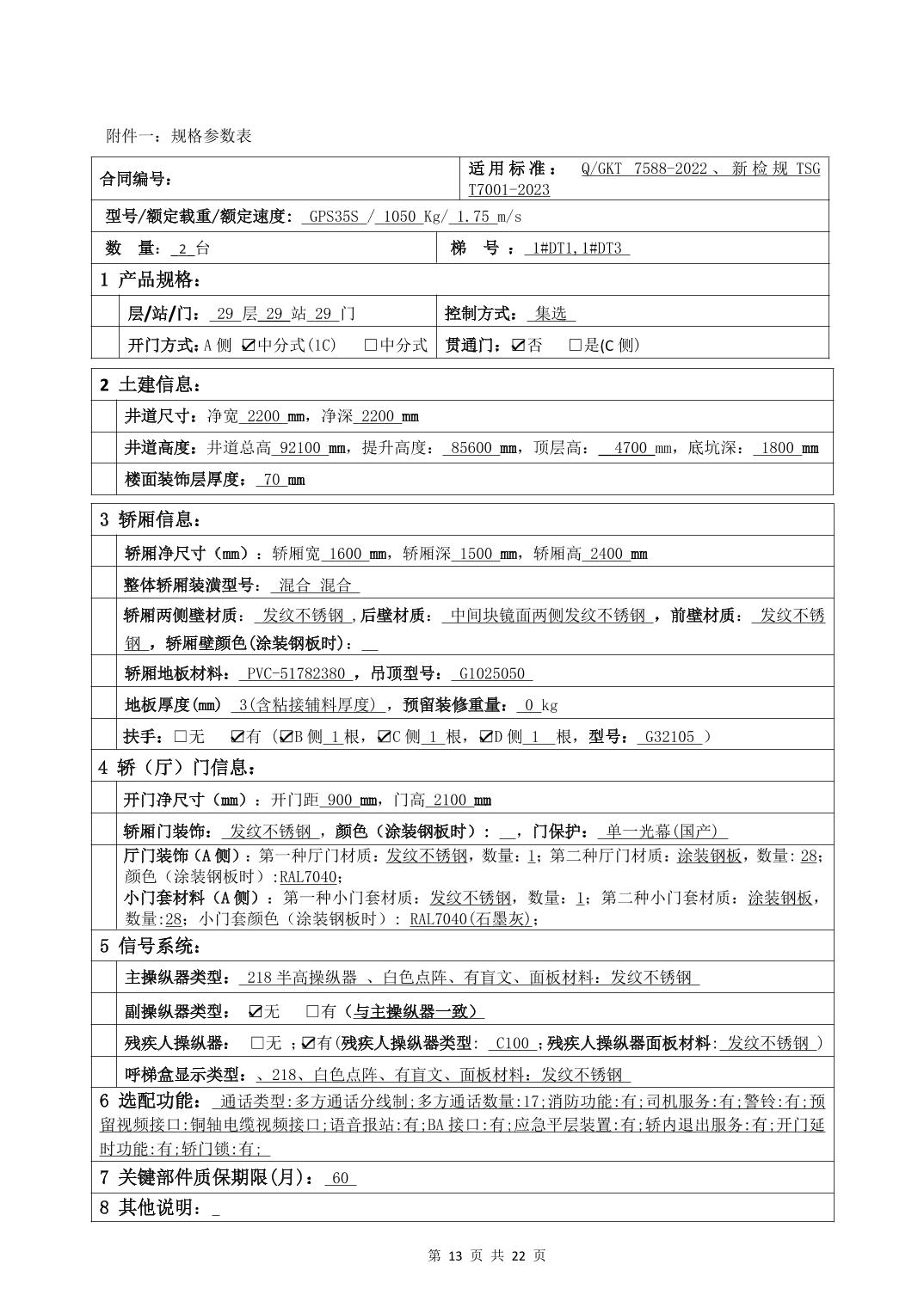
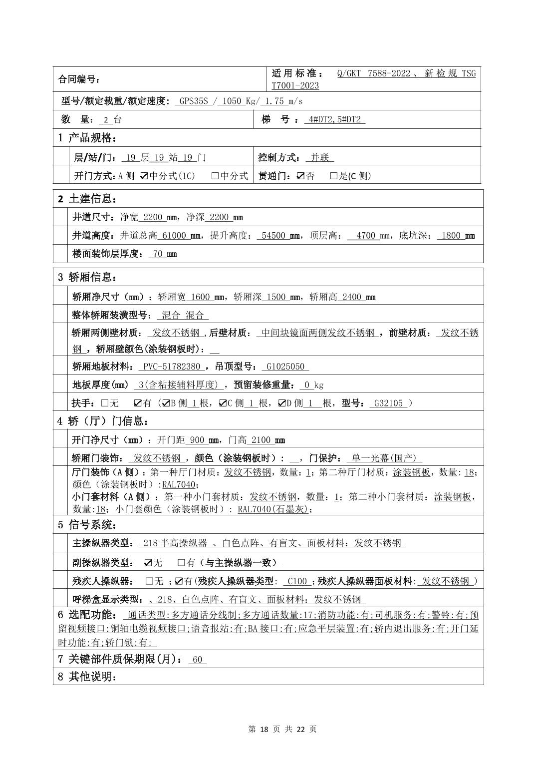
枣子山危旧房改造项目(牧羊新城小区) 电梯设备采购与安装合同
来源:西塞山区创发集团 时间:2025-11-11 16:36