无障碍阅读
首页
资讯西塞山
政府信息公开
互动交流
在线办事
魅力西塞山
当前位置:
首页
>
政府信息公开
>
法定主动公开内容
>
其他主动公开内容
>
行政执法统计年报
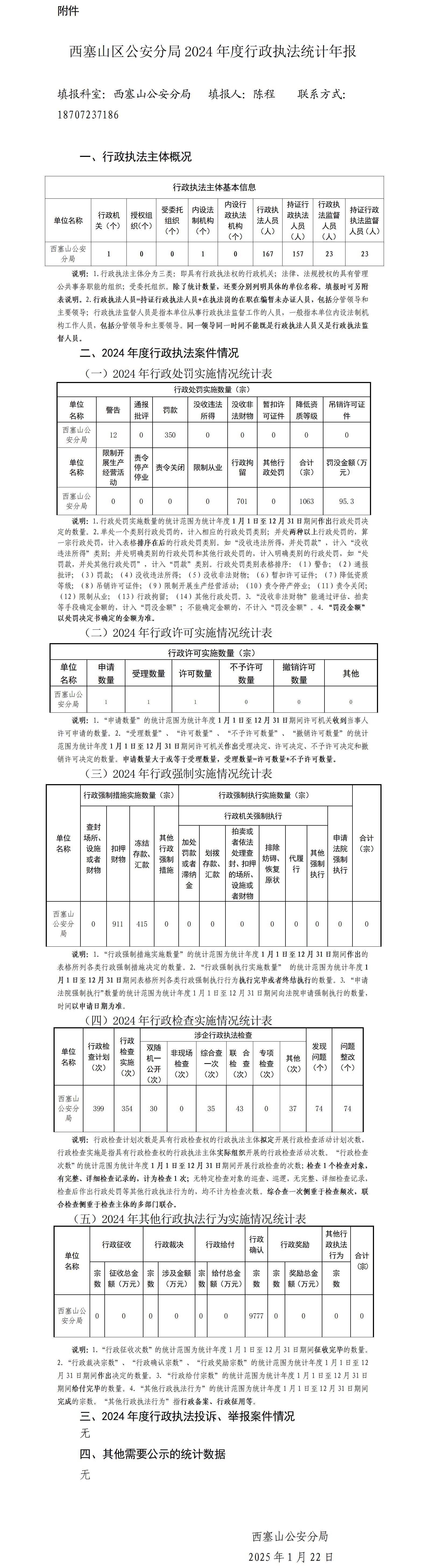
西塞山区公安分局2024年度行政执法统计年报
来源:. 时间:2025-01-27 10:27