开办汽车维修店“一件事”
一、服务对象
适用于需要开办汽车维修店“一件事”的个人或企业。
二、联办事项
1、企业设立登记
2、机动车维修经营备案
3、城镇污水排入排水管网许可
三、申报须知
1.企业设立登记
申请材料齐全、符合法定形式,登记予以确认登记。
2.机动车维修经营备案
从事机动车维修经营业务的,应当在依法向市场监督管理机构办理有关登记手续后,向所在地县级道路运输管理机构进行备案。道路运输管理机构应当按照《中华人民共和国道路运输条例》和本规定实施机动车维修经营备案。道路运输管理机构不得向机动车维修经营者收取备案相关费用。
3.城镇污水排入排水管网许可
(1)污水排放口的设置符合城镇排水与污水处理规划的要求;
(2)排放污水的水质符合国家或者地方的污水排入城镇下水道水质标准等有关标准;
(3)按照国家有关规定建设相应的预处理设施;
(4)按照国家有关规定在排放口设置便于采样和水量计量的专用检测井和计量设备;列入重点排污单位名录的排水户已安装主要水污染物排放自动监测设备;
(5)施工作业需排水的,建设单位应当已修建预处理设施,且排水符合本条第一款、第二项规定的标准;
(6)法律、法规规定的其他条件。
四、办理流程

五、申报材料
1、湖北省开办汽车維修店“一件事”申请表(免提交)
2、公司登记(备案)申请书
3、公司章程
4、股东、发起人的主体资格文件或自然人身份证明
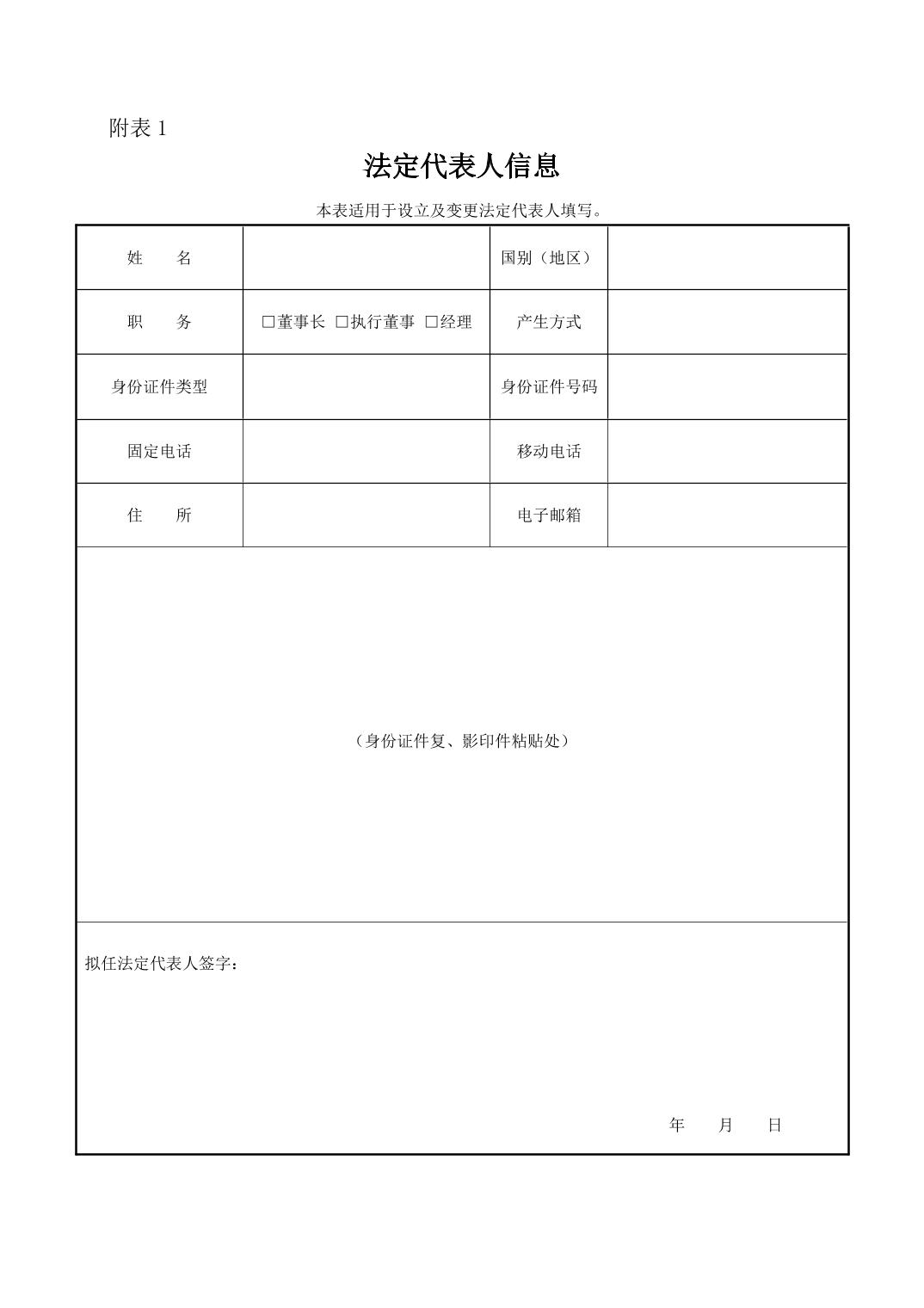
5、法定代表人、董事、监事和经理的任职文件
6、住所使用相关文件
7、营业执照(免提交)
8、维修场地信息
9、维修人员信息汇总表
10、维修检测设备汇总表及计且设备检定合格证明
11、经营范围的有关证明文件及材料
12、排水户内部排水管网、专用检测井、污水排放口位置、口径的图纸及说明:主要生产T艺及水污染生产流程、污水预处理工艺流程框图和用户排水水质情况表等材料
13、排水水质合格意诺书
14、排水隐敲工程竣工报告
15、已安装的主要水污染物排放自动监测设备
16、按规定建设污水预处理设施的有关材料
17、中华人民共和国居民身份证(受委托人)
18、授权委托书
六、办结时限
承诺办结:1个工作日
七、收费依据及标准
不收费
八、办理地点
线下办理:黄石市西塞山区政务服务中心二楼9号窗口
线上办理:登录湖北省政务服务网(http://zwfw.hubei.gov.cn/)“高效办成一件事”专栏,根据页面提示办理。
九、咨询电话
0714-6488678
