个体工商户转型为企业“一件事”
一、适用情形
企业
二、联办事项
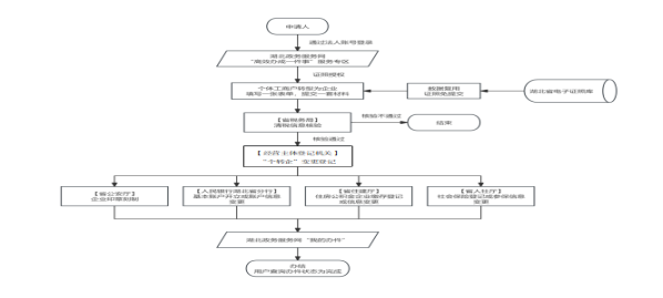
1.个体工商户转型为企业变更登记
2.清税信息核验
3.企业印章刻制
4.基本账户开立或账户信息变更
5.社会保险登记或参保信息变更
6.住房公积金企业缴存登记或信息变更
三、受理条件
1.清税信息核验
2.个体工商户转型为企业变更登记
申请材料齐全、符合法定形式,登记机关予以确认登记。
3.企业印章刻制
企业申请刻制印章应向印章刻制企业提交以下材料,通过全省印章刻制业治安管理信息系统上传备案后方可刻制:
1.凡持有市场监管部门核发的《营业执照》的单位和个人申请刻制印章,需提供以下材料:
(1)新成立的企业申请刻制印章,须提供《营业执照》、法定代表人和经办人身份证原件及复印件、法人授权委托书;
(2)已成立的企业申请刻制部门章或专用章,须提供企业证明、法人身份证原件及复印件、经办人身份证原件及复印件、法人授权委托书。
2.党、政、军机关和事业单位及社团组织申请刻制印章,需提供以下材料:
(1)党、政、军机关和事业单位申请刻制印章,需提供政府批文或本部门上一级主管单位的文件(有效凭证);经办人身份证原件和复印件,并出具上级主管部门关于申请刻制印章的证明;
(2)社团组织申请刻制印章,需提供民政局合法的团体登记证、出具刻章证明、经办人身份证原件和复印件。
3.补办遗失公章、单位更名重刻公章,需提供以下材料:
(1)单位公章被盗、遗失补刻,需提供属地派出所报案回执、登报声明、上级主管部门出具补刻公章证明或《营业执照》、法定代表人和经办人身份证原件及复印件、法人授权委托书,到原审批机关办理补刻公章手续;股份制公司需要补刻公章的,除需上述条件外,还须提供各股东共同签名的补刻公章申请书;
(2)单位部门章或专用章遗失补刻,需提供登报声明,本单位出具的补刻证明,法定代表人和经办人的身份证原件及复印件、法人授权委托书;
(3)单位更名后申请刻制新公章,需将旧公章交回原审批机关销毁,并按新公章刻制手续审批。
4.基本账户开立或账户信息变更
市场主体完成变更登记,向开户银行提出银行结算账户的变更申请。
5.社会保险登记或参保信息变更
用人单位的社会保险登记事项发生变更或者用人单位依法终止的,应当自变更或者终止之日起三十日内,到社会保险经办机构办理变更或者注销社会保险登记。用人单位社会保险登记关键信息变更包括单位名称、法人、经营范围、企业划型等信息变更。
6.住房公积金企业缴存登记或信息变更
单位的住房公积金登记事项发生变更的,应当自发生变更之日起30日内办理变更登记。
四、申报材料
1、个体工商户清税证明材料(免提交)
2、个人独资企业登记(备案)申请书(免提交)
3、个体工商户转型为企业承诺书
4、投资人身份证件复印件
5、法律、行政法规和国务院决定在登记前须报经批准的或申请登记的经营范围中有法律、行政法规和国务院决定规定须在登记前报经批准的项目,提交有关批准文件或者许可证件的复印件
6、转型同时涉及其他登记事项变更的,应当同时申请变更登记,按相应的提交材料规范提交相应的材料
7、营业执照(已领取纸质版的,缴回正副本)
8、合伙企业登记(备案)申请书(免提交)
10、转型后的全体合伙人的主体资格证明或自然人身份证明
11、法律、行政法规规定设立特殊的普通合伙企业需要提交合伙人的职业资格证明的,提交相应证明
12、公司登记(备案)申请书(免提交)
13、转型后的公司章程
14、转型后公司股东的主体资格文件或自然人身份证件复印件
15、转型后公司的决议或决定
16、法定代表人、董事、监事和高级管理人员的任职文件
五、办理流程

六、办结时限
1个工作日
七、收费依据及标准
不收费
八、办理地点
线下:黄石市西塞山区政务服务中心二楼9号窗口
线上:登录湖北省政务服务网(http://zwfw.hubei.gov.cn/)“高效办成一件事”专栏,根据页面提示办理。
九、咨询电话
0714-6488678
