个人创业“一件事”
一、服务对象
已创业人员和有创业意愿人员。
二、联办事项
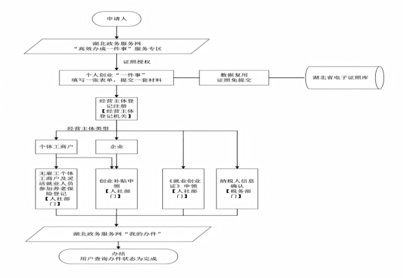
1、《就业创业证》申领
2、无雇工个体工商户及灵活就业人员参加养老保险登记
3、创业补贴申领
4、经营主体登记注册
5、纳税人信息确认
三、申报须知
(一)《就业创业证》申领
申请《就业创业证》申领,应当符合下列条件:
1、已进行就业登记、失业登记的劳动者;
(二)无雇工个体工商户及灵活就业人员参加养老保险登记
申请无雇工个体工商户及灵活就业人员参加养老保险登记,应当符合下列条件:
2、无雇工的个体工商户、未在用人单位参加基本养老保险的非全日制从业人员以及其他灵活就业人员可以参加基本养老保险,由个人缴纳基本养老保险费;
(三)创业补贴申领
申请创业补贴申领,应当符合下列条件:
3、对初次办理注册登记,经营6个月及以上且带动就业2人及以上(含创业者本人)的就业困难人员、 高校毕业生(毕业5年内)、返乡入乡人员(注册5年内),给予5000元的一次性创业补贴。以上一次性创业补贴,不可重复申报;
(四)经营主体登记注册
申请经营主体登记注册,应当符合下列条件:
(4)申请材料齐全、符合法定形式,登记机关予以确认登记;
(五)纳税人信息确认
申请纳税人信息确认,应当符合下列条件:
5、已完成经营主体登记注册。
四、办理流程

五、申报材料
1、个人创业“一件事”登记表
2、中华人民共和国居民身份证(免提交)
3、营业执照(免提交)
4、毕业证书或学生证
5、公司登记(备案)申请书
6、公司章程
7、股东、发起人的主 体资格文件或自然人身份证明
8、法定代表人、董事、监事和经理的任职文件
9、住所使用相关文件
10、带动就业相关材料(劳动合同等)
六、办结时限
承诺办结:5个工作日
七、收费依据及标准
不收费
八、办理地点
线下办理:黄石市西塞山区政务服务中心一楼7号窗口
线上办理:登录湖北省政务服务网(http://zwfw.hubei.gov.cn/)“高效办成一件事”专栏,根据页面提示办理。
九、咨询电话
0714-6484000
