无障碍阅读
首页
资讯西塞山
政府信息公开
互动交流
在线办事
魅力西塞山
当前位置:
首页
>
政府信息公开
>
地方部门平台链接
>
区直部门
>
区政数局
>
法定主动公开内容
>
政务服务事项公开
>
高效办成"一件事"
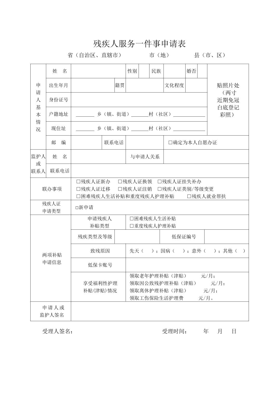
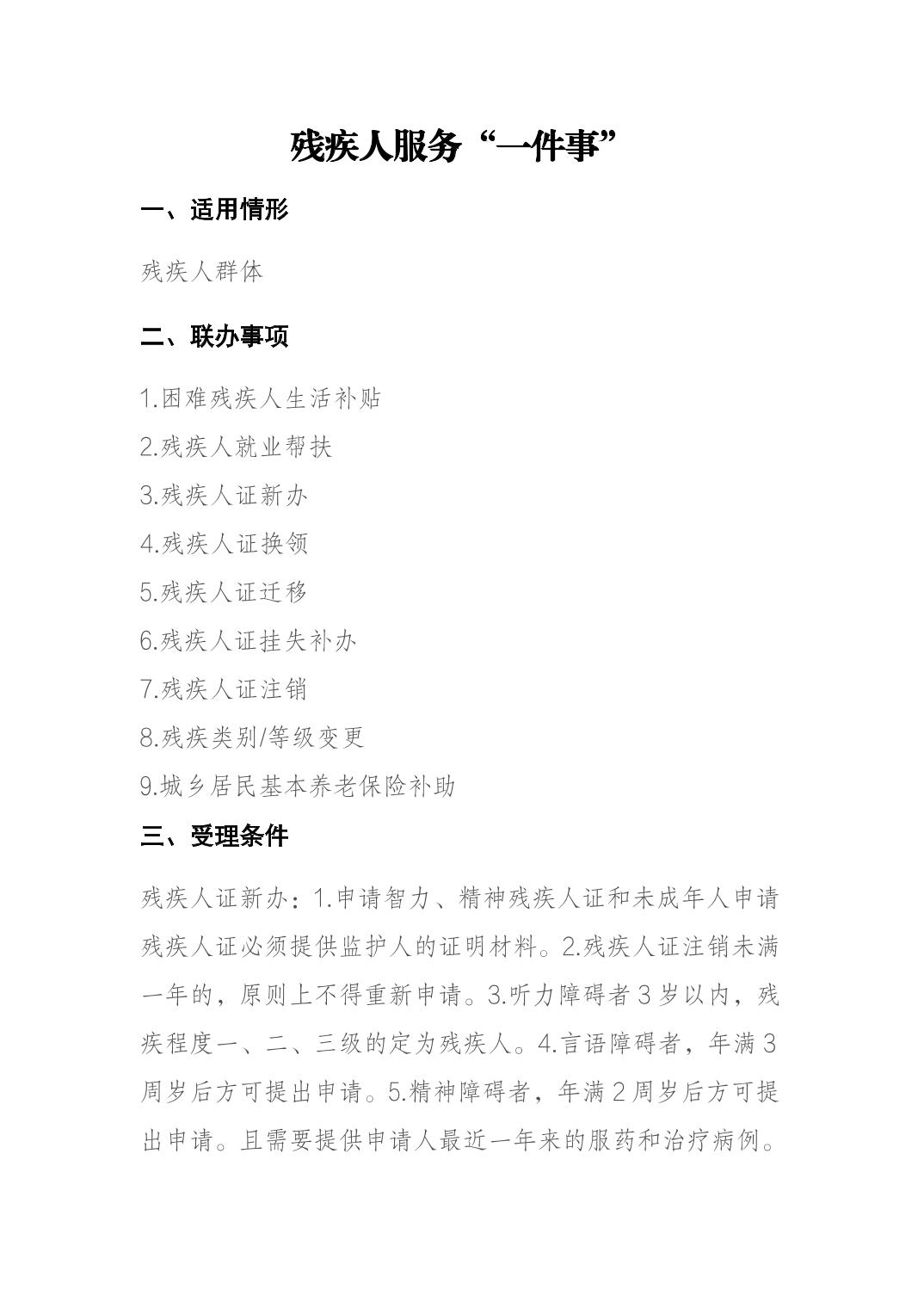
残疾人服务“一件事”
来源:西塞山区政数局 时间:2024-08-14 11:26
残疾人服务“一件事”.docx