无障碍阅读
首页
资讯西塞山
政府信息公开
互动交流
在线办事
魅力西塞山
当前位置:
首页
>
专题专栏
>
涉企行政检查公示专栏
>
区民政局
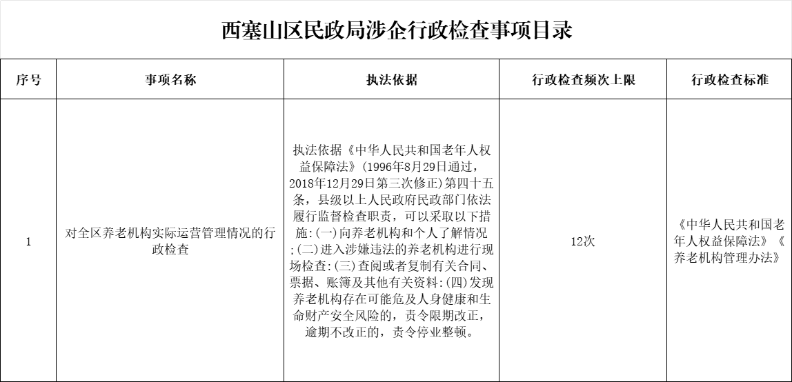
西塞山区民政局涉企行政检查事项目录
作者: 来源:西塞山区政府 时间:2025-04-28 15:27