固定资产投资项目审批“一件事”
一、适用情形
企业
二、联办事项
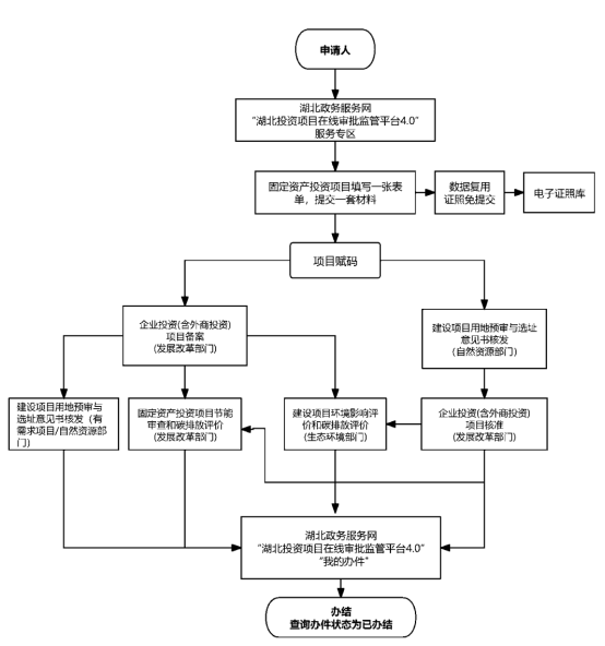
1.企业投资(含外商投资)项目核准/备案
2.固定资产投资项目节能审查
3.建设项目用地预审与选址意见书核发
4.建设项目环境影响评价
三、受理条件
一、企业投资 (含外商投资)项目核准/备案
1.企业投资项目备案根据《政府核准的投资项目目录(湖北省2017年本)》,企业投资建设本目录外的项目,实行备案管理。
2.企业投资项目核准根据《政府核准的投资项目目录(湖北省2017年本)》,企业投资建设该目录内的固定资产投资项目,须按照规定报送有关项目核准机关核准。
二、固定资产投资项目节能审查和碳排放评价
1.国家发展改革委核报国务院审批(核准)和国家发展改革委审批(核准)的项目,以及年综合能源消费量1万吨标准煤及以上或年煤炭消费量1万吨及以上的项目,除应由国家发展改革委审查的,其节能审查由省发改委负责实施。
2.年综合能源消费量1万吨标准煤以下且年煤炭消费量1万吨以下,除依规可不需要单独进行节能审查的项目外,其节能审查由市州发改部门负责实施。
3.年综合能源消费量不满1千吨标准煤且年煤炭消费量不满1千吨的项目、涉及国家秘密的项目以及用能工艺简单、节能潜力小的行业(按国家发展改革委公布的行业目录执行)的项目,可不单独编制节能报告,发改部门不单独进行节能审查,不再出具节能审查意见。建设单位应在项目可行性研究报告或项目申请报告中对项目能源消费情况、节能降碳措施、能效水平等进行分析说明,并向项目所在地县级发改部门报送节能降碳承诺。不单独进行节能审查的固定资产投资项目应通过投资项目在线审批监管平台报送项目能源消费等情况。
三、建设项目用地预审与选址意见书核发
按照国家规定需要有关部门批准、核准或者备案的建设项目,符合土地管理法、城乡规划法等法律法规,符合产业政策和供地政策,符合国土空间规划和用途管制规则、土地使用标准规定、生态环境保护、节约集约用地等相关要求,申请材料齐全、符合法定形式。
四、建设项目环境影响评价
1.符合建设项目环评文件分类管理与分级审批规定。
2.申请材料齐全、符合法定形式。
3.建设项目环境影响报告书(表)编制单位符合《建设项目环境影响报告书(表)编制监督管理办法》要求。
四、法律依据
无
五、申报材料
1.固定资产投资项目审批“一件事”申请表
2.申请人提交的拟建项目节能审查和碳排放评价申请文件
3.申请人提交的拟建项目节能审查和碳排放评价报告(可由项目单位自行编制)
4.建设项目用地预审与选址意见书申请表、申请报告
5.建设项目用地预审和选址意见书申请材料
6.项目核准或备案文件
7.建设项目环评审批申请函
8.建设项目环评审批基础信息表
9.建设项目环境影响报告书(表)
10.省环境工程评估中心或省核与辐射环境监测技术中心出具的评估意见(含专家技术审查意见)
11.建设单位编制的公众参与说明材料
12.涉及生态保护红线、自然保护区、饮用水水源保护区以及通航、渔业水域等项目,需有关主管部门出具的相关意见
13.建设单位承诺书
14.依法公开的环评文件全本
六、办理流程

七、办结时限
25个工作日
八、收费依据及标准
不收费
九、办理地点
西塞山区飞云街6号西塞山区区政务服务中心二楼9号窗口
十、咨询电话
0714-6488678
固定资产投资项目审批一件事申请表
